A Comprehensive Guide to Enterprise Architecture, Technical Architecture, C4 Model, TOGAF, and Internet Models
📑 Table of Contents
1 Understanding Architecture
1.1 4+1 View Model
1.2 C4 Model
1.3 TOGAF-4A Architecture
1.4 Internet Model
2 What Is Enterprise Architecture?---
Introduction
The term Architecture is widely used but often misunderstood.
Some see it purely as code structure, others as high‑level design.
In reality, architectural thinking spans:
- Technical architectures
- The C4 model
- TOGAF framework
- Enterprise architecture in the Internet era
Together, these perspectives reveal different layers of understanding for complex systems.
This article clarifies the origins, evolution, layers, and strategic thinking behind architecture — from software to the enterprise level.
---
1 — Understanding Architecture
Architecture is fundamentally a description of a system.
> Wikipedia: Software architecture is an abstract description of the overall structure and components of software, used to guide the design of all aspects of large‑scale software systems.
Key Characteristics of Architecture
A system’s architecture reflects three major qualities:
- Horizontal — components can be paralleled
- Vertical — elements can be derived
- Holistic — the system can evolve
The complexity of Internet‑based systems grows relentlessly.
Architecture’s primary goal: control complexity and guide systems toward manageable evolution.
---
1.1 — 4+1 View Model
Proposed by Philippe Kruchten, the 4+1 View Model describes logical architecture across perspectives — end users, developers, system engineers, and project managers — and is now a global standard.

Five perspectives and what they cover:
- Logical View — End‑user perspective; hierarchy of functional components.
- Development View — Developer perspective; organization of packages, classes, libraries.
- Process View — Behavior relationships; sequence diagrams showing time flow.
- Physical View — Deployment perspective; physical infrastructure mapping.
- Scenarios View — Relationships among entities; often via use case diagrams.
From these, we derive five models: Scenario, Function, Implementation, Process, Deployment — each one abstracting the previous.
---
1.2 — C4 Model

Created by Simon Brown (2006–2011), the C4 Model builds upon 4+1.
Reference: https://c4model.com/.
C4 stands for:
- Context — External interactions and relationships with people/systems.
- Containers — Technical functional units (e.g., services, modules).
- Components — Internal elements of containers (e.g., SKU management, market data).
- Code — Lowest level details: interfaces, classes, inheritance, composition.
Approach: Zoom in from macro to micro — planet → terrain → cities → homes.
Difference from 4+1:
- 4+1 gives multiple perspectives (“side vs. top view”).
- C4 drills deeper step‑by‑step (“magnifying glass”).
Architects must navigate abstraction levels fluidly — knowing what to focus on at each layer.
---
1.3 — TOGAF‑4A Architecture

TOGAF introduces four architecture domains critical in Enterprise Architecture:
Business Architecture
- Business strategy, governance, organization, key processes.
- Focuses on value, information, collaboration across departments.
Application Architecture
- Blueprint of deployed applications, their interactions, and alignment to core processes.
Data Architecture
- Logical and physical data asset structure; data management resources.
Technology Architecture
- Logical software/hardware capabilities for deployment.
- Covers IT infrastructure, networks, middleware, standards.
TOGAF’s purpose: Help enterprises shift from:
- Heterogeneity → Homogeneity
- Reactive → Proactive
- Discrete → Unified
- Disorder → Order
---
1.4 — Internet Model
Internet systems evolve faster with shorter business cycles — leading to three common architecture descriptions:
- Business Architecture — Functional scope, domain boundaries, logical component relations. Avoids technical jargon.
- Technical Architecture — Component interaction from a technical perspective; synchronous/asynchronous, messaging patterns.
- Deployment Architecture — Physical distribution mapping for deployed systems.
---
2 — What Is Enterprise Architecture?
Software architecture tackles complexity in a single system.
Enterprise complexity comes from multi‑system, multi‑process, multi‑team integration.
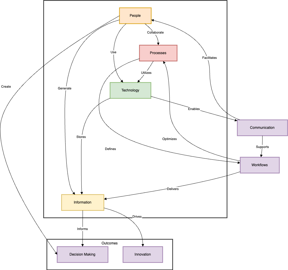
Enterprise Architecture (EA) is the discipline for designing a system of systems, aligning technology, processes, and people over the long term.
---
Common Misconceptions About EA
- EA = Technical Architecture
- EA is holistic: People, Processes, Technology, Data. Technical focus alone misses organizational dynamics.
- EA is just diagrams/models
- Models are tools, not ends. True EA uses them to support decisions and drive change.
- EA is only high‑level strategy
- EA spans strategic, business, operational, and infrastructure layers — it’s relevant to all teams.
- EA’s value is perfect documentation
- Beautiful diagrams are useless unless they enable better decisions and measurable progress.
---
Definition
> Enterprise Architecture: A holistic discipline aligning business strategy, processes, technology, and data to guide organizational development — ensuring multiple systems and teams work in a coordinated, efficient, adaptable manner.
---
EA in Practice
A skilled enterprise architect works across:
- Strategic Layer — Guides leadership from current state to desired future state.
- Business Layer — Models capabilities/processes; identifies bottlenecks and optimizations.
- Technical Layer — Ensures data/system designs enable strategy without obstructing progress.
---
EA and AI‑enabled Platforms
Platforms like AiToEarn官网 — an open‑source global AI content monetization ecosystem — show architecture thinking applied to modern content systems.
Key capabilities:
- AI content generation
- Cross‑platform publishing
- Analytics and model ranking
- Simultaneous distribution to Douyin, Kwai, WeChat, Bilibili, Rednote, Facebook, Instagram, LinkedIn, Threads, YouTube, Pinterest, X (Twitter)
Such platforms demonstrate seamless integration of information flows, echoing EA principles.
---

People + Processes + Technology + Information form EA’s backbone.
Information is crucial — lack of it leads to information silos, which hinder IT and organizational growth.
> Technology is the skin of EA; processes and information are its bones.
---
Final Thought
Enterprise Architecture is systems thinking — seeing the big picture, understanding relationships, and managing organizational evolution.
Aspiration: Become an architect who not only understands frameworks but can define and adapt organizational processes to thrive in changing environments.