# Accelerating Drug Discovery with Multi-Agent AI Systems
AI agents, powered by **generative AI**, are transforming industries by acting as **intelligent, collaborative partners** that can interpret goals, plan multi-step actions, and operate independently across systems.
This marks a **significant shift** in how businesses — and scientists — **discover, understand, and act on their data**.
Our [recent blog](https://cloud.google.com/transform/ai-agents-how-to-make-them-your-new-partners-for-business-innovation?e=48754805) explores how AI agents are reshaping various sectors.
---
## Overview
This guide outlines how to design a **modular, end-to-end platform** that accelerates the **discovery** and **preclinical optimization** of novel therapeutic candidates through a **multi-agent system**.
**Goal:** Seamlessly move from a **high-level disease concept** to a **shortlist of lead candidates** with strong success potential — across **any disease area** or **therapeutic modality**.
Key enabler: **Specialized AI agents** built on Google’s **open-weight models** — fine-tuned for domain-specific expertise and adaptable to highly specialized scientific tasks.
---
## Four Specialized AI Agents for Life Sciences
These agents, when integrated into a **collaborative architecture**, can **automate** critical steps in research pipelines:
data gathering → hypothesis formulation → experimental design → candidate evaluation.
### 1. **MedGemma** — *"The Strategic Intelligence Agent"*
- **Expertise:** Advanced synthesis of unstructured biomedical texts, imaging, clinical data, and academic literature.
- **Function:**
- Conducts **deep search and synthesis** across massive biomedical corpora (e.g., PubMed, patient records, chest X-rays).
- Extracts findings, builds cohorts, and compiles **knowledge summaries**.
- **Strengths:**
- **High speed and low inference cost** → fits large-scale medical use cases.
- Supports **strict version control** for regulated product workflows.
---
### 2. **TxGemma** — *"The Preclinical Analyst"*
- **Expertise:** Predicting **functional** and **safety** characteristics of therapeutic molecules.
- **Function:**
- In silico predictions for pharmacokinetics, permeability, toxicity, and efficacy.
- Learn more: [TxGemma Blog](https://developers.googleblog.com/en/introducing-txgemma-open-models-improving-therapeutics-development/)
---
### 3. **Gemini 2.5 Pro** — *"The Cognitive Orchestrator"*
- **Expertise:** Multi-step reasoning, dynamic planning, contextual understanding.
- **Function:**
- Interprets **high-level goals**.
- Directs AI agents, sequences tasks, evaluates results, and adapts workflows.
- Integrates **tools** (specialized agents or API endpoints, e.g., AlphaFold) using natural language function descriptions.
**Example MedGemma tool description:**
*"A tool that searches and synthesizes biomedical literature to identify potential disease targets based on a given pathology."*
- **Note:** For **version-locked compliance workflows**, use **Gemma (Open Source)** for orchestration.
---
### 4. **AlphaFold-2 & Molecular Docking Tools** — *"The Molecular Architect"*
- **Expertise:** Predicts **3D protein structures** and simulates **molecule–target docking**.
- **Function:**
- Enables **structure-based design**, virtual screening, and specificity analysis.
---
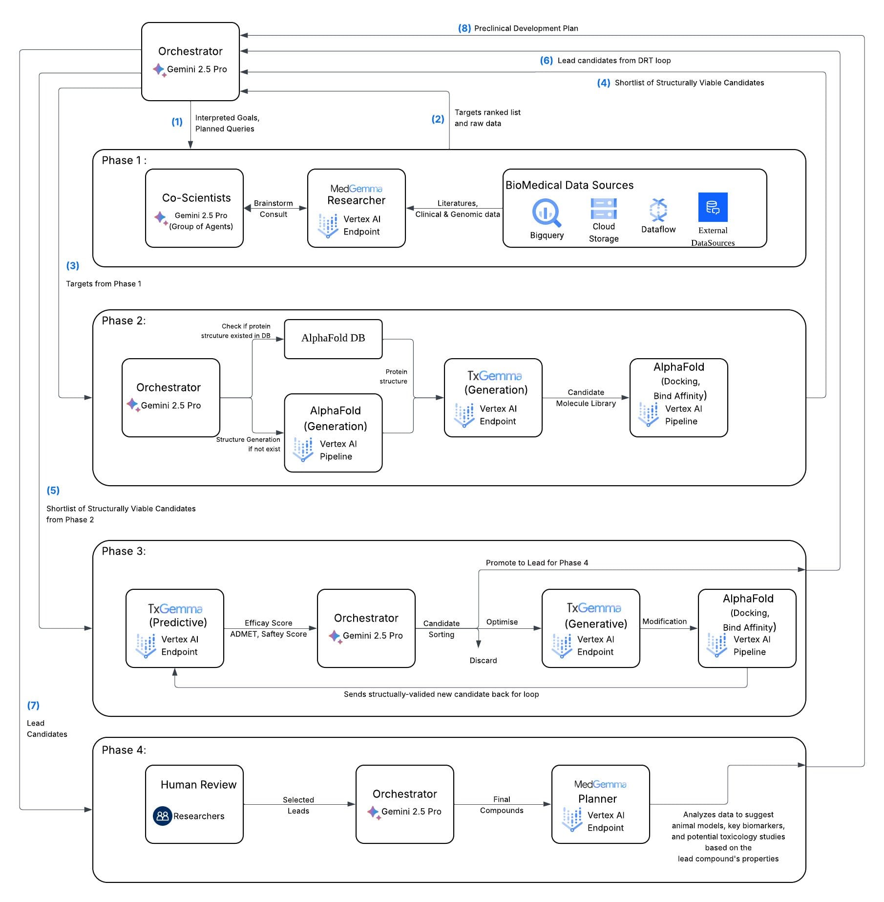
## The AI-Driven Drug Discovery Workflow
### **Phase 1: Find the Target**
1. Scientist prompts the system: *"Find novel targets for Parkinson's"*.
2. **MedGemma** scans millions of publications and datasets.
3. Orchestrator compiles the report.
4. Scientist approves final target.
---
### **Phase 2: Generate Candidates**
- AlphaFold builds a detailed 3D target model.
- TxGemma performs virtual screening to shortlist promising candidates.
---
### **Phase 3: Design → Test → Refine Loop**
1. **Predict:** TxGemma simulates potency, toxicity, and other key metrics.
2. **Triage:** Orchestrator classifies candidates into:
- **Promote** (excellent)
- **Archive** (stop)
- **Optimize** (needs refinement)
3. **Refine:** Optimize candidates are improved and re-tested.
⚡ This loop runs **thousands of times** on Google Cloud HPC infrastructure — vastly faster than lab experiments.
---
### **Phase 4: Nominate Lab-Ready Leads**
- Orchestrator delivers refined leads to scientists.
- MedGemma supports **lab testing strategy design**.
- Shifts costly **trial-and-error lab work** into **fast, in-silico cycles**.
---
## Reference Architecture
The diagram below illustrates **core services**, **data flows**, and **inter-agent communication**.

---
## Key Google Cloud Services
- [**Vertex AI Search**](https://cloud.google.com/enterprise-search?e=48754805&hl=en)
Build biomedical **RAG systems** over internal + public datasets
→ Enables **natural language querying** with proper citations.
- **Vertex AI**
- Managed AlphaFold environments.
- GPU/TPU acceleration for massive parallel simulations.
- [**Vertex AI Agent Builder**](https://cloud.google.com/products/agent-builder?utm_source=google&utm_medium=cpc&utm_campaign=na-US-all-en-dr-skws-all-all-trial-b-dr-1710134&utm_content=text-ad-none-any-DEV_c-CRE_772251321546-ADGP_Hybrid+%7C+SKWS+-+BRO+%7C+Txt-AIML-Conversational+AI-Agent+Builder-KWID_302905484362-kwd-302905484362&utm_term=KW_ai+search-ST_ai+search&gclsrc=aw.ds&gad_source=1&gad_campaignid=22980675808&gclid=Cj0KCQjwmYzIBhC6ARIsAHA3IkT59oHvCQLFznH3SPho5aae-PSlqgyQVQIXs_Kf0sZ1c7PIDrkY1qsaAtRQEALw_wcB&e=48754805&hl=en) for agent creation and deployment.
---
## Cross-Platform Publishing & Monetization
Tools like [**AiToEarn**](https://aitoearn.ai/) demonstrate how AI-generated research outputs can be **distributed and monetized** across international platforms.
**Features include:**
- AI content generation
- Cross-platform publishing (Douyin, WeChat, Facebook, LinkedIn, YouTube, X, and more)
- Analytics and [model ranking](https://rank.aitoearn.ai)
- Open-source scalability for both **creative** and **scientific** workflows
---
## Acknowledgments
Special thanks to:
- **Ryan Ye Min Thein** — Customer Engineer, Google Cloud
- **Justin Chen** — Clinician Specialist, Google Health
for their valuable contributions.