Instantly Master Large File Chunk Upload with Free Full Frontend & Backend Guide
# Large File Chunk Upload β Frontend & Backend Implementation Guide
## π Introduction
This guide walks you through the **complete technical chain** for large file uploads:
- **Frontend**
- File chunking
- File hash calculation
- Web Worker usage
- Resumable uploads
- Instant uploads
- Upload progress tracking
- **Backend**
- Chunk reception
- Chunk storage
- File merging
**Stack & Tools:**
- **Backend:** Node.js + Express + [formidable](https://www.npmjs.com/package/formidable) for efficient chunk processing and merging.
- **Frontend:** Vue 3 + TypeScript + Vite + Naive UI for UI/UX + Web Worker for non-blocking hash calculation.
**Keywords:** File chunking, instant upload, resumable upload, breakpoint resume, file hash, Web Worker, Node.js
---
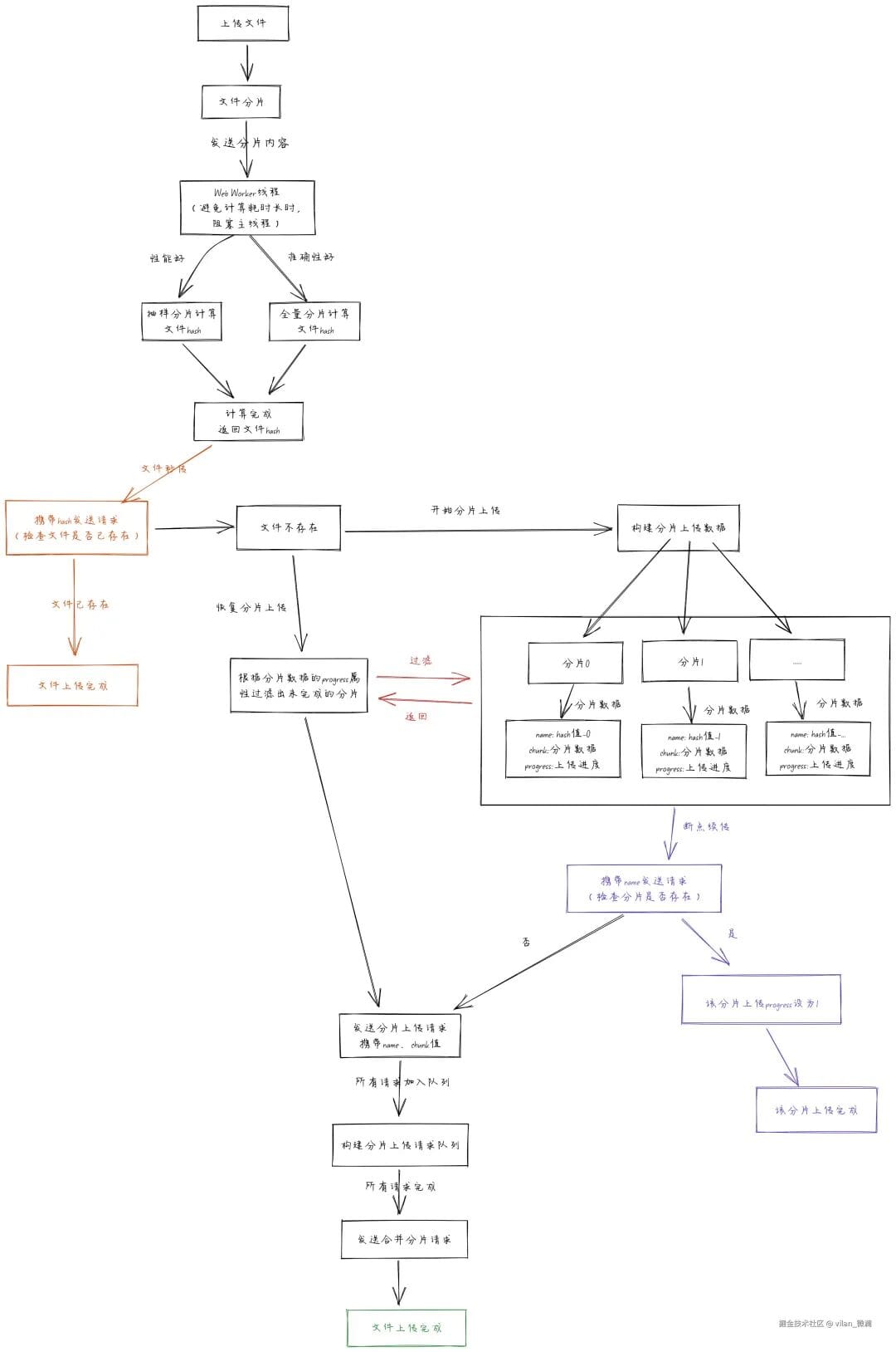
## π Implementation Diagrams
### Frontend Workflow

### Backend Workflow

Understanding these diagrams lets you start coding with a clear picture of data flow.
---
## π― Frontend Implementation
Weβll encapsulate the core logic in a **hook function** `useBigFileUpload.ts`.
### Step 1 β Setup Types & States
import axios, { type AxiosProgressEvent, type AxiosResponse } from "axios";
import { createDiscreteApi } from "naive-ui";
import { computed, markRaw, ref } from "vue";
const baseUrl = "http://localhost:3000";
const http = axios.create({ baseURL: baseUrl });
const { message } = createDiscreteApi(["message"]);
type Props = { chunkSize: number };
type ChunkRequestQueue = { promise: Promise; abortController: AbortController };
export type Chunk = {
chunk: Blob;
index: number;
name: string;
size: number;
uploaded: number;
requestSize: number;
completed: boolean;
progress: number;
};
export const useBigFileUpload = (props: Props = { chunkSize: 1024 * 1024 }) => {
// Implementation to be added...
};
---
### Step 2 β Core Reactive States
const hashProgress = ref(0);
const isPuase = ref(false);
let fileTarget: File | null = null;
let fileHash = "";
const chunks = ref([]);
let chunkReqQueueList: ChunkRequestQueue[] = [];
const percentage = computed(() => {
const total = chunks.value.length;
if (!total) return 0;
const completed = chunks.value.filter(c => c.completed).length;
return (completed / total) * 100;
});
return { percentage, chunks, isPuase, hashProgress };
---
### Step 3 β File Chunk Creation
const createChunks = (file: File, chunkSize = props.chunkSize): Blob[] => {
const blobs: Blob[] = [];
for (let i = 0; i < file.size; i += chunkSize) {
blobs.push(file.slice(i, i + chunkSize));
}
return blobs;
};
---
## βοΈ File Hash Calculation (Web Worker)
**Approach:** **Full content hashing** for accuracy.
**Worker script:** `utils/workers/file-hash.work.js`
importScripts('https://cdn.jsdelivr.net/npm/spark-md5@3.0.2/spark-md5.min.js');
self.onmessage = function (e) {
const { chunks } = e.data;
const spark = new SparkMD5.ArrayBuffer();
function readChunk(index) {
if (index >= chunks.length) {
const hash = spark.end();
self.postMessage({ index, hash });
self.close();
return;
}
const fr = new FileReader();
fr.readAsArrayBuffer(chunks[index]);
fr.onload = e => {
spark.append(e.target.result);
self.postMessage({ index });
readChunk(index + 1);
};
}
readChunk(0);
};
---
### Worker Integration
const getHashWorker = async (tempChunks: Blob[]): Promise => {
hashProgress.value = 0;
return new Promise(resolve => {
const worker = new Worker(new URL("../utils/workers/file-hash.work.js", import.meta.url));
worker.postMessage({ chunks: tempChunks });
worker.onmessage = e => {
const { index, hash } = e.data;
if (tempChunks.length) {
hashProgress.value = (index / tempChunks.length) * 100;
}
if (hash) resolve(hash);
};
});
};
---
## π Instant Upload Check
const checkFileApi = async (fileHash: string) => {
const res = await http.get(`/check/file?fileHash=${fileHash}`);
return res.data.hasExist;
};
---
## π Breakpoint Resume (Chunk Existence Check)
const checkChunkApi = async (chunkName: string) => {
const abortController = new AbortController();
const res = await http.get(`/chunk/check?chunkName=${chunkName}`, {
signal: abortController.signal
});
return { res, abortController };
};
---
## π€ Chunk Upload Request
const uploadChunkApi = (data: Chunk): ChunkRequestQueue => {
const formData = new FormData();
formData.append("chunk", data.chunk);
const abortController = new AbortController();
const promise = http.post(`/chunk?chunkName=${data.name}`, formData, {
signal: abortController.signal,
onUploadProgress: (p: AxiosProgressEvent) => {
data.uploaded = p.loaded || 0;
data.requestSize = p.total || 0;
data.progress = p.progress || 0;
}
});
return { promise, abortController };
};
---
## π Merge Chunks API
const mergeChunksApi = (fileHash: string) => {
return http.post(`/merge-chunk`, { fileHash });
};
---
## βΆοΈ Start Upload
The `startUpload` method combines chunk creation, hash calculation, instant upload check, and conditional chunk uploading with resume capability.
*(Code as in original β preserved for accuracy.)*
---
## βΈ Pause & Resume Upload
**Pause:**
const pauseUpload = () => {
if (!isPuase.value) {
isPuase.value = true;
chunkReqQueueList.forEach(req => req.abortController?.abort("Upload canceled"));
chunkReqQueueList = [];
} else {
message.warning("Already paused!");
}
};
**Resume:**
const resumeUpload = () => {
if (fileTarget && isPuase.value) {
isPuase.value = false;
startUpload(fileTarget, true);
} else {
message.warning("File is already uploading!");
}
};
---
## π₯ Frontend Component Example
### BigFileUpload.vue
*(UI code retained exactly β see original snippet)*
### ChunkDetail.vue
*(Chunk list display code retained exactly β see original snippet)*
---
## π Backend Implementation
### Directory Structure
- **temp/** β Temporary form parsing storage (incomplete chunks)
- **chunks/** β Directory of complete chunk files
- **upload/** β Directory for merged final files
---
### APIs
#### 1. Check File Existsapp.get('/check/file', (req, res) => {
const filePath = path.join(mergeDir, req.query.fileHash);
const exists = fs.existsSync(filePath);
res.json({ code: 200, message: exists ? 'File exists' : 'Not found', hasExist: exists });
});
#### 2. Check Chunk Exists
*(Code retained β see original)*
#### 3. Upload Chunk
*(Formidable parsing logic retained β see original)*
#### 4. Merge Chunks
*(Merge logic retained β see original)*
---
## π Summary
- **Frontend:** Chunk splitting (`slice`), SparkMD5 hashing in Web Worker, instant upload checks, resumable uploading.
- **Backend:** Chunk existence checks, chunk storage, merging in index order.
---
**Tip:** For large-scale content workflows, these upload patterns can be integrated into **AI-driven publishing pipelines** such as [AiToEarn](https://aitoearn.ai) β enabling simultaneous multi-platform distribution, analytics, and monetization, while handling large media assets efficiently.