# VibeCut: Intelligent Web-Based Video Editing Agent
**原创 大前端 2025-10-11 12:03 上海**
---
## Introduction
To address the industry pain points of **complex workflows in professional video editing software** and the **creative limitations of template-based tools**, this article explores and implements **VibeCut**, an intelligent editing agent for the **WebCut** platform.

**VibeCut breaks down the boundaries between fully manual and fully automated modes**, offering creators both efficiency, ease of use, and personalized expression.
Key innovation: **Planner–Executor dual-agent architecture**
- **Planner**: Understands natural language intent, creates macro-level editing plans.
- **Executor**: Calls tools to complete operations precisely.
- **Shared Context**: Serves as the single source of truth for instructions and state, enabling transparent “what you see is what you get” interactions.
On WebCut, VibeCut—powered by LLMs—has succeeded in tests like:
1. Adding custom-styled subtitles
2. Auto-adjusting subtitle colors by visuals
3. Semantic video cutting
---
## Background
### Paradigm Shifts & Challenges in Video Content Creation
In the digital media era, video drives **information, social engagement, and brand marketing**.
- **Rise of short-form video content** (UGC explosion)
- Traditional workflows: a bottleneck
- **Professional tools** (Premiere Pro, Final Cut): powerful, steep learning curve
- **Online template tools**: accessible, but generic results
The industry is seeking paths beyond this binary — exploring **AI-enhanced workflows** that mix pro-level depth with online ease-of-use.

AI solutions like **Text-to-Video** show promise but face limitations in:
- Duration
- Logical coherence
- Semantic controllability
The challenge: **balance automation for efficiency** and **creative control**, bridging the gap between “full manual” and “full automatic.”
---
## LLM-Driven Opportunities
Large language models (LLMs) offer:
- Deep natural language understanding
- Intent recognition
- Task planning
**Multi-Agent systems** distribute complex tasks among specialized agents:
- Refining intentions
- Reviewing drafts
- Material search/retrieval
- Asset understanding
- Plan generation
- Execution
This shifts user focus from “editor” to “director.”
---
## Purpose of This Work
We experiment with **VibeCut**, a cutting-edge automated editing approach within **WebCut**:
- Input: user text + raw footage
- Output: editable draft via agent cooperation
- Goal: enhance WebCut competitiveness and serve as a model for next-gen intelligent creation platforms
---
## Related Work
### Core Concepts: LLM, Function Calling, MCP, Agent
1. **LLM** – Cognitive core: context understanding, intent parsing, task decomposition
2. **Function Calling** – Converts LLM plans to structured API calls
3. **Model Context Protocol (MCP)** – Encapsulates tool calls in a standard format
4. **Agents** – Autonomous LLM-based entities with goals and toolsets
---
### Multi-Agent Architectures
#### OpenAI Handbook

- **Manager Mode**: Central planner orchestrates tools (“agents as tools”)
- **Decentralized Mode**: Agents pass tasks among themselves (“handoff model”)
#### Anthropic Handbook

- **Orchestrator–Workers**: Similar to Manager
- **Evaluator–Optimizer**: Iterative generate–evaluate loop
#### Cognition AI

Common problems:
1. **Error accumulation**
2. **Context loss & comm overhead**
3. **Rigid graphs**
4. **Diffused responsibility**
Proposed solutions:
- **State management & context engineering**
- **Single long-running agent**
- **Minimal robust toolset**
---
## Smart Editing Exploration
### Commercial Tools
#### Premiere Pro
- Deep AI integration (Firefly generative features)
- Pros: Seamless workflow integration for professionals
- Cons: Cost, complexity
#### Filmora

- **AI Mate**: Centralized hub for AI features
- Pros: Rich UI-linked features
- Cons: Lacks true planning/execution capabilities
#### Descript

- Copilot assistant focused on content creation features
- Example test: failed semantic cutting task
---
## Internal Explorations
### PC Bicut AI Integration
- Used MCP to bridge with **CherryStudio** conversational LLM tool
- Toolset inspired by Filmora, tightly scoped to timeline actions
- Observed variability in tool chain robustness
### WebCut Multi-Agent
- Added **RAG material search** + **video comprehension**
- Planner generates editing plans; Executor selects tools
- Result: High-context load, susceptibility to vague/ambiguous user intent
---
## VibeCut Architecture
### Design Principles

- **Planner–Executor split**
- **Structured shared context**
- **Direct draft manipulation**
**Planner**:
1. Generates shared context from user intent
2. Updates sub-task states
3. Re-plans failed sub-tasks
**Executor**:
- Chooses best tool per sub-task context
---
## Tool Design
### Core Tools
- **UI Interaction Tool**
- **Resource Query Tool**
- **Editing Tool**
### Resource Understanding
- Specialized agent for structured asset comprehension
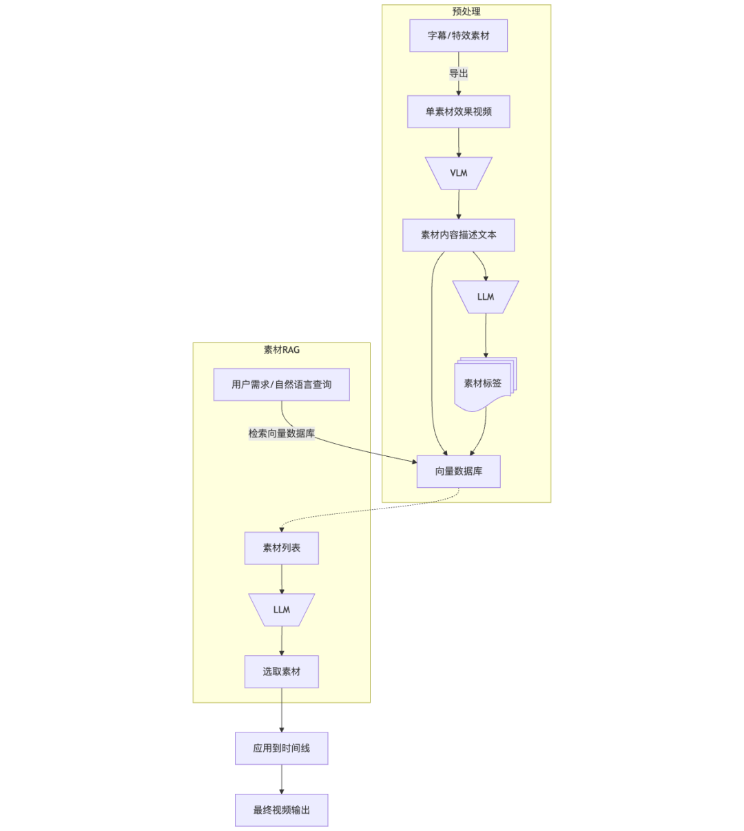
### Intelligent Asset Search

Two phases:
1. Preprocess: batch-render, VLM analysis, vector DB tagging
2. Retrieval: cosine similarity search by description
---
## Experimental Results
### Setup
- Tested on 30s single-track videos
- Mixed video/subtitle edits
### Quality Evaluation
**Requirement-1**: Near match to intent with human-in-loop approvals
**Requirement-2**: Higher token use due to pre-existing subtitles
**Requirement-3**: Successful execution with previews
---
### Efficiency
Stat logs for:
- Executor Agent
- Orchestrator Agent
---
## Ablation Experiment
Compared LLM models (**deepseek-v3**, **deepseek-r1**, **qwen3-8b**) on Fibonacci cut task:
- Without “deep thinking,” models failed due to structured data output errors
- Smaller models struggled with task state tracking and correct tool selection
---
## Additional Scenario: Image–Text Template Editing
- Extended Planner prompts for narrative logic
- Added 3 tools: Storyboard Script, Character Sketch, Storyboard Images
- Workflow: From text → storyboard → assets → timeline edits
---
## Conclusion
1. **Human–AI collaboration feasible**
2. **Planner–Executor + Shared Context key to reliability**
3. **Tool orchestration defines intelligence ceiling**
---
## Future Work
### Model & Performance
- Fine-tune smaller models (qwen3-8b) for planning vs execution
- Caching and pre-processing to reduce token costs
### Expanded Capabilities
- Multimodal inputs (voice, style ref images)
- Advanced tools (smart music, noise reduction, motion effects)
### Architecture & Evaluation
- Persistent user preference memories
- Establish AI video editing benchmarks
---
## References
- OpenAI Agent Guide
- Anthropic Agent Patterns
- Cognition AI Blog
- Manus Context Engineering Blog
---
**Developer Question:**
*Cloud vs local AI editing — pros and cons?*
---
**Giveaway:**
Comment + share → chance to win "Snake Brings Good Fortune" plush
Ends: **Oct 17, 12:00 PM**
---
**Past Reads:**
- [Bilibili Creator Platform Integrated with Self-Developed Editing Engine](https://mp.weixin.qq.com/s?__biz=Mzg3Njc0NTgwMg==&mid=2247501617&idx=1&sn=06d31bd7f53456fe0cbfba70b6860a5d&scene=21#wechat_redirect)
- [Color Spaces in Video Editing](https://mp.weixin.qq.com/s?__biz=Mzg3Njc0NTgwMg==&mid=2247499782&idx=1&sn=1d87a155f9f161b2a91dfa00d3ef8dc9&scene=21#wechat_redirect)
- [Pure Web-Based Video Editing](https://mp.weixin.qq.com/s?__biz=Mzg3Njc0NTgwMg==&mid=2247501195&idx=1&sn=586f810c706487da269f4a013f7d7ec3&scene=21#wechat_redirect)
---
**Pro Tip:**
For instant, multi-platform publishing and monetization of AI-enhanced video edits, consider open-source ecosystems like [AiToEarn官网](https://aitoearn.ai/):
- Generate, publish, monetize content across Douyin, Kwai, WeChat, Bilibili, Xiaohongshu, Facebook, Instagram, LinkedIn, Threads, YouTube, Pinterest, X
- Tools for analytics & AI model ranking
Explore: [AiToEarn文档](https://docs.aitoearn.ai/) | [AiToEarn博客](https://blog.aitoearn.ai/) | [GitHub](https://github.com/yikart/AiToEarn)
---